折叠
微信扫码
扫描二维码访问手机站
在线客服
客服
暂无联系客服
用户中心
意见反馈
展开
返回顶部
登录
注册
设为首页
收藏本站
简繁切换
购物车
热线:(020)84928188
首页
公司简介
招标指南
公告公示
招标公告
中标公告
更正答疑
其他通知
政策法规
下载专区
招聘中心
在线留言
联系我们
首页
>
公告公示
>
招标公告
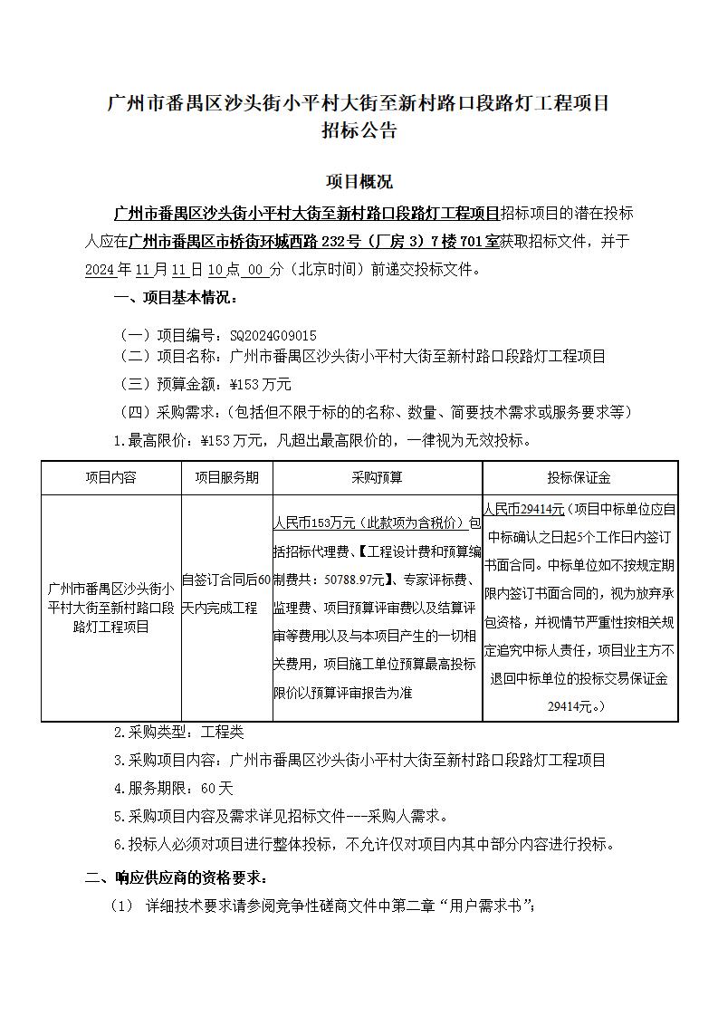
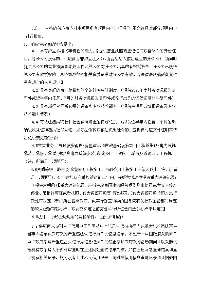
广州市番禺区沙头街小平村大街至新村路口段路灯工程项目
分享到:
点击次数:605
更新时间:2024年11月05日09:00:00
【
打印此页
】
【
关闭
】
上一条:
广州市番禺区沙头街小平村大街至新村路口段路灯工程项目流标公告
下一条:
新造新城秀发村商业楼物业管理服务项目中标公告
发表评论
查看评论
文明上网理性发言,请遵守评论服务协议。
首页
上一页
下一页
尾页